助成金のアドバイスを開始しました!
助成金とは、従業員さんの就業環境の改善や雇用の促進など、
労務環境の改善を目的とした経費を国が補助するもので、厚生労働省が管轄する制度です。
補助金とは異なり、申請者同士の競争ではなく、労務環境の改善に資することが明確な申請であればほぼ確実に受給を受けることができます。
また、申請できる企業は、補助金の場合と同じく中小企業の区分に入る企業さんなら基本OKですが、
補助金とは異なり、従業員さんが1名以上いることが必要で、就業規則、雇用保険への加入、労災保険への加入、賃金台帳の整備など、
労務管理に必要な体制が揃っていることが申請をするための基本要件となっています。
(やや敷居が高い 💦)
申請先は都道府県の労働局がメインであり、申請手続きに関しては最近はGbizIDプライムと電子申請システムjGrants を活用した電子申請が行われるようになっています。
尚、助成金も補助金と同様に後払いの制度です。
認可された事業を行なった実績(費用)に対して、3/4とか4/5などが交付される仕組みなので、
事業に必要な経費は金融機関から融資を受けるか、自己資金で調達することが必要です。
当事業所では、これまで助成金はサポート対象外だったのですが、
補助金のサポートをする過程で、賃上げ施策に絡むアドバイスが必要なケースが増えてきたので、
業務改善助成金など、賃上げ対策として有効な助成金についてもアドバイスを行うようにします。
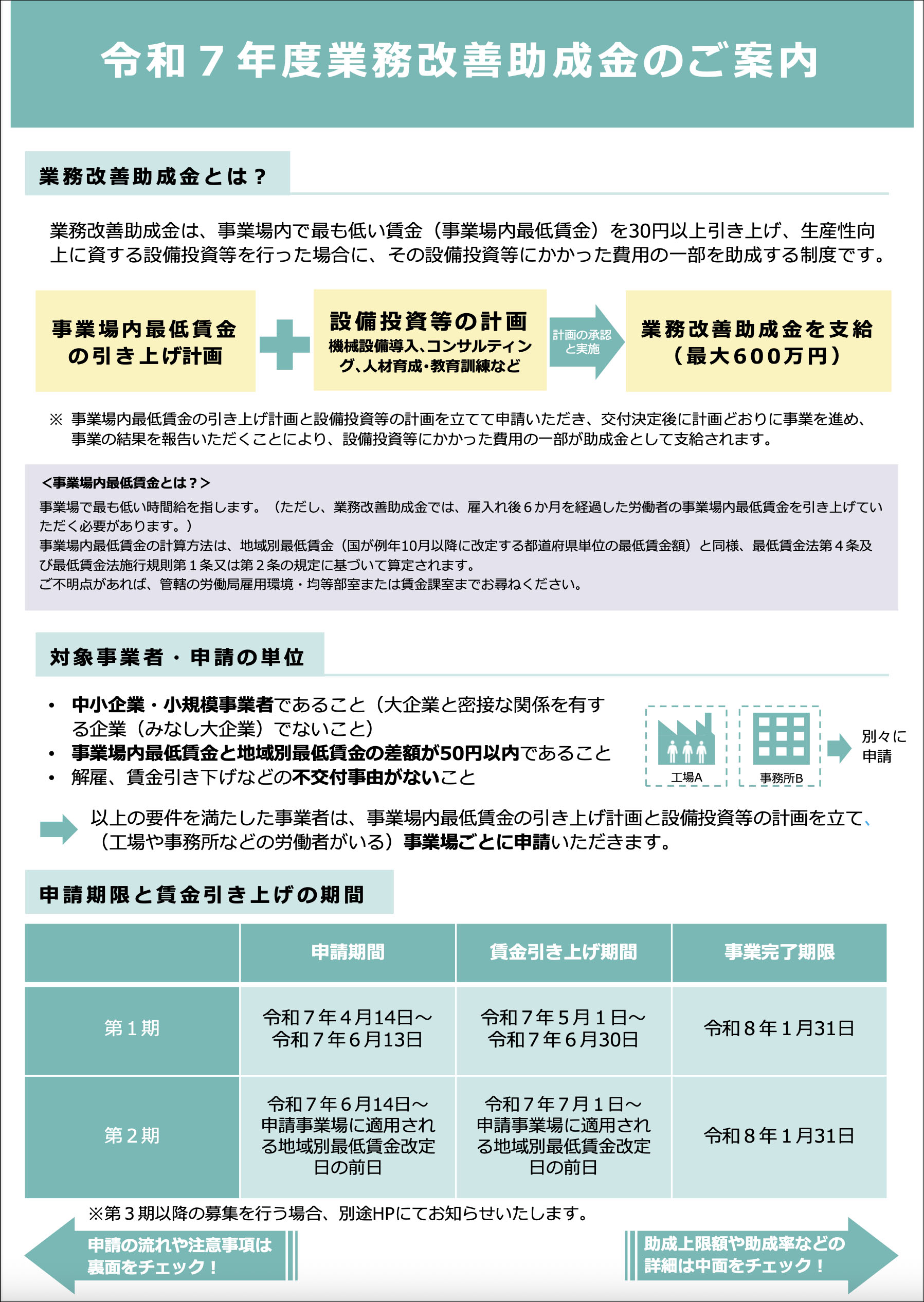
業務改善助成金については9月5日に運用が変更されたルールによると、
改定後の最低賃金以上に引き上げをされる企業さんで、設備投資を計画されている企業さんが給付の対象となります。
賃上げの額と従業員さんの数によって、給付される額の上限が変わります。以下の表を参照してください。
尚、福岡県の場合は、申請と賃上げの期限は11月15日の改定後の最低賃金の発行日直前までとなります。
(受給額の上限)

